This website requires JavaScript.
Explore
Help
Register
Sign In
jeka
/
OTGateway
Watch
1
Star
0
Fork
0
You've already forked OTGateway
mirror of
https://github.com/Laxilef/OTGateway.git
synced
2025-12-11 02:34:29 +05:00
Code
Issues
Packages
Projects
Releases
Wiki
Activity
Files
4b1b7f5857b03f0b22b825c5243ea67f53d73a71
OTGateway
/
assets
/
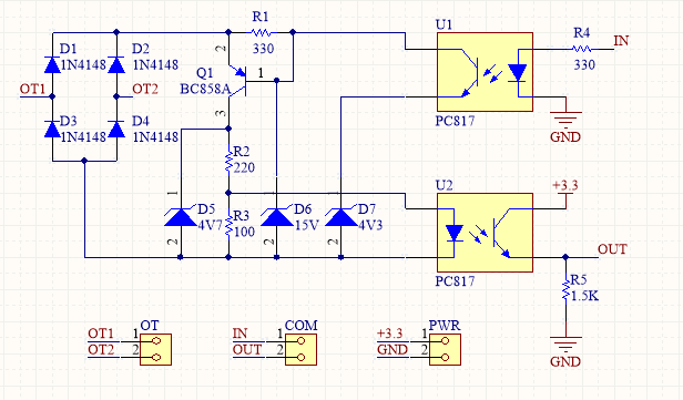
adapter_schematic_o.png
Yurii
5be63c4f85
New features and refactoring
2022-11-17 03:24:39 +03:00
15 KiB
616x361px
Raw
History
Reference in New Issue
View Git Blame
Copy Permalink